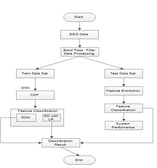
Graphical Abstract

Vol. 2 No. 2 (2021): March 2021

Metrics

Submitted
Mar 14, 2021
Accepted
May 25, 2021
Published
Jun 25, 2021
Statistic
Read Counter : 1414 Download : 505

Downloads

Download data is not yet available.

 PlumX Metrics